简单糖与精制谷物快速升高血糖
简单糖(蔗糖、葡萄糖、果糖等)与精制谷物(白米、白面包、面粉制品等)具有消化吸收速度极快的特点,摄入后会迅速升高血糖。尤其是富含这些成分的超加工食品 — 例如饼干、蛋糕、碳酸饮料、方便食品、含糖麦片、高糖饮料等 — 大多是典型的高血糖指数(GI)食品。
这类食品在摄入后会导致血糖急剧飙升,随后又快速下降,引发如 “过山车” 般的血糖波动。这种剧烈的血糖起伏会刺激胰腺分泌过量胰岛素,长期反复会使细胞对胰岛素的反应逐渐迟钝,出现 “胰岛素抵抗”。胰岛素抵抗最终会降低血糖调节能力,可能引发代谢综合征、肥胖、2 型糖尿病等多种代谢疾病。换言之,长期大量摄入含有较多简单糖和精制谷物的超加工食品,是破坏胰岛素系统、损害代谢健康的 “捷径”。
未精制的全谷物与复合糖缓慢升高血糖
未精制的全谷物与天然状态的 “复合糖(Complex
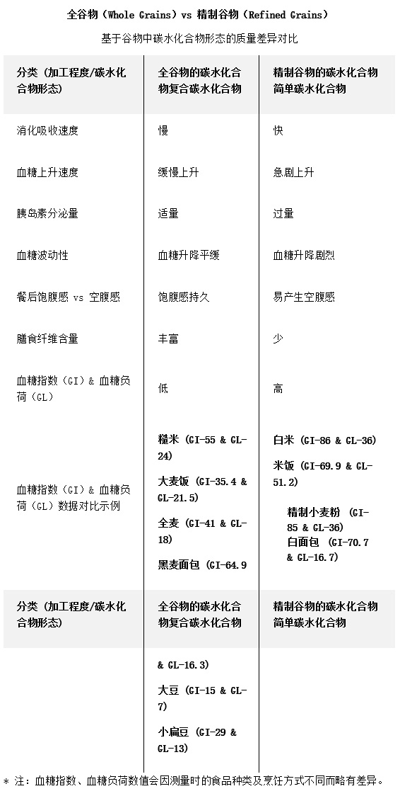
Carbohydrates)” 富含膳食纤维、维生素和矿物质,消化吸收速度较慢,能使血糖缓慢、稳定地升高。糙米、燕麦、大麦、全麦、小扁豆、鹰嘴豆等食材,能延缓碳水化合物在体内的吸收速度,防止餐后血糖骤升,避免胰腺承受过量分泌胰岛素的负担。因此,这类食材对预防胰岛素抵抗、维护代谢健康具有重要作用。
此外,这类食品热量密度低,即使吃饱也不易导致热量摄入超标;且富含膳食纤维,对改善肠道环境、维持饱腹感也有积极作用。归根结底,选择天然食材(尤其是未精制的复合碳水化合物)的饮食习惯,是健康血糖管理的基础,也是预防胰岛素抵抗的关键。
植物性天然饮食,细胞食物生食缓慢升高血糖
选择热量密度低、消化吸收速度慢的天然食材,不仅能避免餐后血糖快速升高,还能延长饱腹感,有助于调节食欲。在市面上易于获取、主打植物性天然饮食的食品中,“细胞食物生食” 是血糖指数较低的代表。细胞食物生食以 60 多种天然食材(包括全谷物、蔬菜、水果、海藻类)为原料,不经过加热烹饪,直接采用天然原料进行冷冻干燥后研磨成粉。
细胞食物生食不仅保留了植物性食材本身的 “膳食纤维”,还富含全谷物中的 “复合碳水化合物”,其血糖指数根据产品种类不同,测得值在 43-62 之间。“膳食纤维” 与 “复合碳水化合物” 是避免血糖快速升高、平缓血糖波动幅度的关键营养素。全谷物仅去除谷物最外层的外壳,保留了麸皮和胚芽,消化吸收速度慢,能使血糖缓慢升高。
未精制全谷物的外层(即米糠)中富含膳食纤维,这类纤维不会被消化酶分解,因此不会直接影响血糖。膳食纤维要么不被消化,随粪便排出体外;要么部分在大肠中发酵转化为短链脂肪酸。因此,富含膳食纤维的食品消化速度慢,血糖指数也较低。
基于上述标准分析,细胞食物生食具备健康饮食所需的各项条件,能帮助预防胰岛素抵抗。作为低 GI 食品,细胞食物生食不会引发餐后血糖急剧升降,少量摄入即可长时间维持饱腹感,这一特点有助于减少因空腹感导致的不必要进食,同时通过防止血糖剧烈波动,为健康的能量代谢提供积极支持。
参考资料:
图片来源:Getty Images
摘自梦想发电站生食小册子系列《每日一包,一杯健康》Vol.3.《治愈我身体的细胞食物生食》

